둠치킨
코딩하는 둠치킨
둠치킨

블로그 메뉴

  • 홈
  • 분류 전체보기 (231)
    • 프로그래머스 (3)
      • 해시 (1)
      • 다익스트라 (1)
      • 크루스칼 (1)
    • BOJ (180)
      • 스택 (14)
      • 큐 (5)
      • 덱 (4)
      • 그래프 (32)
      • 배열 (8)
      • 재귀 (12)
      • 브루트 포스 (2)
      • 그리디 알고리즘 (7)
      • 다이내믹 프로그래밍 (14)
      • 백트래킹 (24)
      • 기하학 (4)
      • 트리 (4)
      • 구현 (14)
      • 수학 (3)
      • 맵 (1)
      • 다익스트라 (2)
      • 누적합 (5)
      • 유니온 파인드 (1)
      • 분할 정복 (2)
      • 벨만-포드 (1)
      • 이분 탐색 (5)
    • 자료구조 (15)
      • 스택 (3)
      • 큐 (5)
      • 덱 (2)
      • 그래프 (1)
      • 트리 (2)
      • 힙 (1)
      • 정렬 (1)
    • C++ (11)
      • 모두의코드 (2)
      • Effective C++ (3)
      • C++ STL (6)
    • 컴파일러 (1)
    • OS (17)
    • 컴퓨터 구조 (2)
    • Unreal Engine 5 (2)

공지사항

전체 방문자
오늘
어제

인기 글

최근 글

태그

  • BFS
  • boj
  • Bruteforce
  • C
  • C++
  • C++ STL
  • Cache Memory
  • deadlock
  • DFS
  • Effective C++
  • java
  • Mutex
  • next_permutation
  • os
  • Process
  • rotate
  • semaphore
  • spin lock
  • STL
  • STL C++
hELLO · Designed By 정상우.
둠치킨

코딩하는 둠치킨

DFS, BFS (인접 행렬로 구현)
자료구조/그래프

DFS, BFS (인접 행렬로 구현)

2022. 1. 9. 23:12

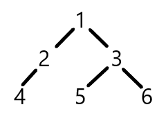
DFS 기본 설명

DFS : 1->2->4->3->5->6

DFS (Depth First Search, 깊이 우선 탐색)

DFS의 특징을 설명하자면 탐색을 한 방향으로 시작하면 갈 수 있는 최대한 깊게 간다. 그래서 위의 그래프를 예시로 하면 우선은 정점 1->2->4 들을 먼저 탐색할 것이다. 이다음으로는, 4에서 길이 막혔으므로 정점 2, 1로 되돌아가면서 다른 방향으로 탐색할 수 있는지 확인을 한다. 2에서는 다른 곳으로 갈 수 없고, 1에서 3 쪽으로 갈 수 있으므로 1->3->5 순으로 탐색을 할 것이다. 그리고 또 정점 3으로 돌아오면 6으로 갈 수 있으므로 6까지 탐색을 한다. 그러면 길이 또 막혔으므로 정점 3, 1 순으로 되돌아오면 더 이상 탐색할 수 있는 곳이 없으므로 탐색이 끝나는 것이다.  결과를 종합해보면 1->2->4->3->5->6 이다.

 

DFS의 특징들을 구사하려면 1.정점의 방문 여부 2.인접 여부를 확인할 행렬 3.재귀 함수를 구현할 줄 알아야 한다.

 

BFS 기본 설명

BFS : 1->2->3->4->5->6

BFS (Breadth First Search, 너비 우선 탐색)

BFS의 특징을 설명하자면 층별로 탐색을 한다고 생각하면 된다. 위의 그래프를 예시로 하면 우선 정점 1이 베이스 노드면 1->2로 탐색을 할 것이다. 깊이 탐색하는 것이 아니라 베이스로부터 가까운 것을 먼저 탐색하므로 1로 돌아와 3을 탐색하게 되서 1->2->3 이 된다. 이렇게 층별로 탐색을 하니 결과는 뻔히 예상할 수 있다. 1->2->3->4->5->6 까지 탐색을 하면 탐색이 끝난다.

 

BFS의 특징들을 구사하려면 1.정점의 방문 여부 2.인접 여부를 확인할 행렬 3.큐를 구현할 줄 알아야 한다.

 

DFS 코드 구현

백준 1260번: DFS와 BFS 문제를 기준으로 DFS, BFS 코드 모두 따로 구현하겠다.

#include <stdio.h>
#define MAX 1001

int graph[MAX][MAX]={0,}; //인접행렬 만들때 사용
int visited[MAX]={0,}; // DFS 방문했는지 check


void DFS(int v, int N)
{
	visited[v]=1; //방문한 곳: 1
	printf("%d ", v); //정점 출력
	for(int i=1; i<=N; i++)
	{
		if(graph[v][i] && !visited[i]) //2번: 인접여부 확인 && 1번: 정점의 방문 여부
			DFS(i, N); //3번: 재귀 함수
	}
}

int main(void)
{
	int N,M,v; //정점개수,간선개수,시작정점
	int x,y; //좌표
	scanf("%d %d %d", &N, &M, &v);
	
	//간선개수만큼 반복
	while(M--)
	{
		scanf("%d %d", &x,&y);
		//2번: 인접행렬 만들기
		graph[x][y]=1;
		graph[y][x]=1;
	}
	DFS(v, N);
	return 0;
}

 

BFS 코드 구현

#include <stdio.h>
#define MAX 1001

int graph[MAX][MAX] = {0,}; // 인접행렬 만들때 사용
int visited[MAX] = {0,}; // BFS 방문했는지 check
int queue[MAX] = {0,};

void BFS(int v, int N)
{
	int pop, front, rear;
	front = rear = -1;
	visited[v] = 1; //방문한 곳: 1
	queue[++rear] = v; //3번: 큐->push
	while(front < rear)
	{
		pop = queue[++front]; //3번: 큐->pop
		printf("%d ",pop);
		for(int i=1; i<=N; i++)
		{
			if(graph[pop][i] && !visited[i]) //2번: 인접여부 확인 && 1번: 정점의 방문 여부
			{
				visited[i] = 1;
				queue[++rear] = i; //3번: 큐->push
			}
		}
	}
}

int main(void)
{
	int N,M,v; // 정점개수, 간선개수, 시작정점
	int x,y; // 좌표
	scanf("%d %d %d", &N, &M, &v);
	
	//간선개수만큼 반복
	while(M--)
	{
		scanf("%d %d", &x,&y);
		//2번: 인접행렬 만들기
		graph[x][y]=1;
		graph[y][x]=1;
	}
	BFS(v, N);
	return 0;
}
저작자표시 (새창열림)
    둠치킨
    둠치킨
    코딩 공부를 위한 코딩 블로그 기록 일기

    티스토리툴바